Перший поверх

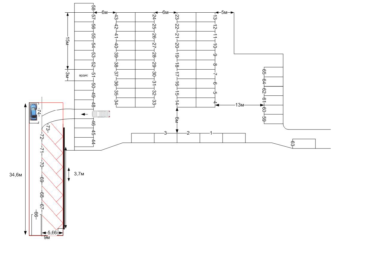
Паркоместа на территории БЦ "Очаковский"

Коммерческие условия:

Cвободные места
9, 15, 25, 30, 43, 48, 58, 68, 45, 66
Паркоместа на территории БЦ
План помещения

Сдаются в аренду паркоместа на территории БЦ "Очаковский". Уютная, огражденная, открытая парковка во внутреннем дворе бизнес-центра. Круглосуточный въезд и выезд, охрана, видеонаблюдение, комплексная уборка территории.
За более подробной информацией обращайтесь по телефону: 0443935269.