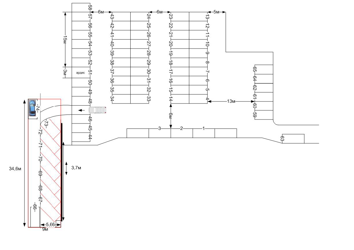
Огороджена територія

Паркомісця на території БЦ "Очаківський"

Комерційні умови:

Вільні місця
9, 15, 25, 30, 43, 48, 58, 68, 45, 66
Паркомісця на території БЦ
План приміщення

Здаються в оренду паркомісця на території БЦ "Очаківський". Затишна, огороджена, відкрита парковка у внутрішньому дворі бізнес-центру. Цілодобовий в'їзд та виїзд,  охорона, відеоспостереження, комплексне прибирання території. 

За більш детальною інформацією звертайтеся за телефоном: 0443935269